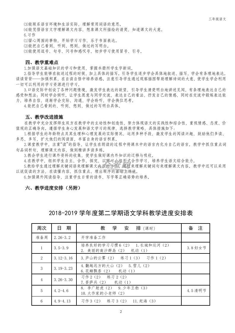
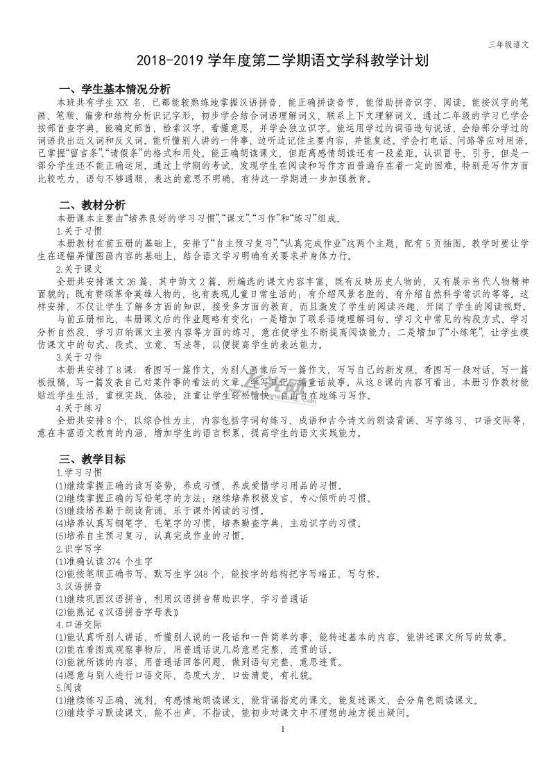
相关推荐
-
2024年党建工作要点工作计划5篇供参考
2023-12-16 999+ -
2025年专题生活会对照带头严守政治纪律和政治规矩,维护党的团结统一等“四个带头方面”个人对照检查发言材料4110字文稿
2024-12-21 999+ -
2025年医保局局长、科技局领导干部专题“四个带头”方面对照检查材料2篇例文(附:反面典型案例剖析情况)
2025-02-09 457 -
2025年国有企业党委书记、市总工会党组书记民主生活会“四个带头”方面对照个人检查发言材料2篇文(附:典型案例、上年度整改+个人情况)
2025-02-09 506 -
2025年市委组织部部长、教育局党委书记生活会“四个带头”个人对照检查发言材料2篇文(典型案例+个人事项)
2025-02-09 626 -
2025年市财政局党组书记、局长、市检察院党组领导班子对照“四个带头”方面生活会个人对照检视发言材料2篇文(含以案为鉴反思、以案促改促治方面)
2025-02-09 508 -
市检察院党组、市财政局领导班子2025年生活会对照“四个带头”方面检视发言材料2份文【含以违纪行为为典型案例剖析】
2025-02-09 461 -
2025年市财政局领导对照“四个带头”生活会检视发言材料2篇例文【含以违纪行为为典型案例剖析】
2025-02-09 582 -
单位领导班子2025年聚焦“四个带头”生活会对照检查材料2篇文(含:典型案例剖析反思、落实意识形态责任制)
2025-02-09 757 -
2025年镇党委副书记、市科学技术局领导班子生活会对照“四个带头”检视材料2篇文【含违纪行为典型案例分析】
2025-02-09 257
作者:weihai2016
分类:其它行业资料
价格:15光币
属性:94 页
大小:1.62MB
格式:DOCX
时间:2024-09-29

